无障碍
适老化模式
本站
全网搜
当前位置:
首页
>
综合要闻
>
公告公示
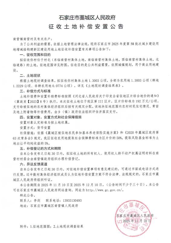
石家庄市2025年度第58批次建设用地征收土地补偿安置公告
发布时间:2025-11-10
责任编辑:石家庄市自然资源和规划局藁城分局
来源:
分享到:
QQ空间
豆瓣网
【字体:
大
中
小
】
打印
政策文件:
综合要闻
政务服务
政府信息公开
政民互动
魅力藁城
专题专栏
当前位置:
首页
>
综合要闻
>
公告公示
石家庄市2025年度第58批次建设用地征收土地补偿安置公告
发布时间:2025-11-10
来源:
石家庄市2025年度第58批次建设用地征收土地补偿安置公告
政策文件:
河北省人民政府
石家庄市人民政府
晋州市
新乐市
正定县
井陉县
无极县
深泽县
行唐县
灵寿县
平山县
赵县
元氏县
高邑县
赞皇县
井陉矿区
长安区
桥西区
新华区
裕华区
鹿泉区
栾城区
高新区
综合保税区
联系我们
|
网站地图
|
网站声明
主办:石家庄市藁城区人民政府
承办:石家庄市藁城区政府信息中心
冀ICP备字14000025号-1
网站标识码:1301820006
冀公网安备 13010902000213号