我区举办2024年教师节庆祝大会,这些教师榜上有名!
为庆祝第40个教师节,进一步激励广大教师队伍奋进作为,营造尊师重教的浓厚氛围,9月9日,我区在藁城区第九中学举办2024年教师节庆祝大会。石家庄经济技术开发区管委会主任、区委书记王锦山出席并讲话,区委副书记、区长蔡云龙主持,赵红建、李更顺、张银侠等区领导参加。

会上,赵红建宣读了《关于通报2023-2024学年度全区尊师重教先进单位和教育系统先进个人的决定》;会议对先进单位和个人进行了颁奖;尊师重教先进单位、先进个人代表作优秀典型发言。
王锦山要求,要胸怀“国之大者”,增强做好教育工作的责任感、使命感。要全面加强党的领导,抓紧抓实教育系统党的建设,把思想政治工作贯穿教育教学全过程。要坚持教育优先发展,推进教育公平,提高教育质量,切实以新眼光、新思路、新方法开路破题、推动发展,办好人民满意的教育。要持续抓好规范管理,切实做好防溺水、防欺凌、食品安全等领域安全治理,深入开展心理健康教育,提升校内教学质量,规范民办教育发展。要全面汇聚发展合力,各级各部门要分工合作、密切配合,共同承担起教育下一代的重任。
王锦山强调,要坚持立德树人,抓住教育高质量发展的切入点、着力点,坚持德育为先、智育为重、美育为要、劳育为本,培养更多让党放心、爱国奉献、担当民族复兴重任的时代新人。要深化综合改革,促进各级各类教育实现新提升、新突破,学前教育要普及普惠、义务教育要优质均衡、高中教育要全面提升、职业教育要产教融合。要坚持教育服务高质量发展这个硬道理,着力构建与中国式现代化相匹配的高质量教育体系。要弘扬教育家精神,加强校长队伍建设、加强师德师风建设,激发教育工作者昂扬向上的新姿态、新面貌,营造尊师重教氛围。广大教育工作者要履行好职业道德,始终以更加饱满的热情和更加扎实的工作,把人民教师的形象塑造好、把教育服务的质量提升好、把教育发展的基础巩固好,奋力谱写新时代藁城教育高质量发展新篇章。
藁城区尊师重教先进乡镇(村)名单
廉州镇人民政府
南孟镇人民政府
廉州镇东街村委会
廉州镇郭庄村委会
南营镇南营村委会
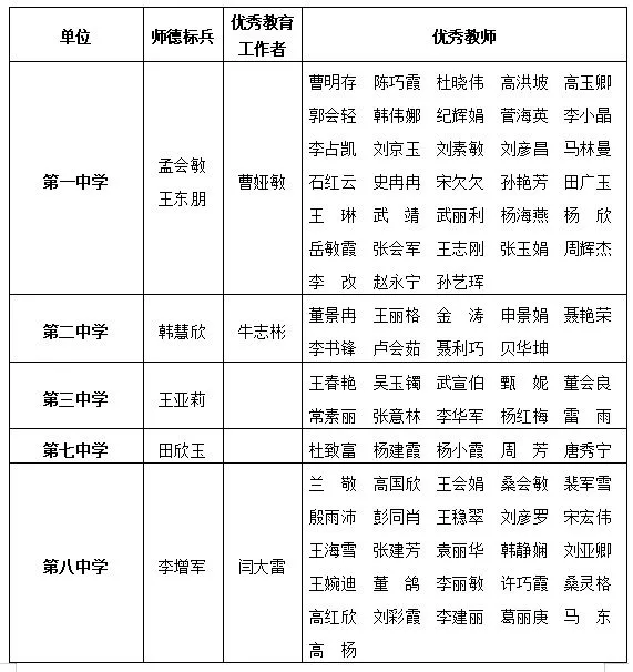
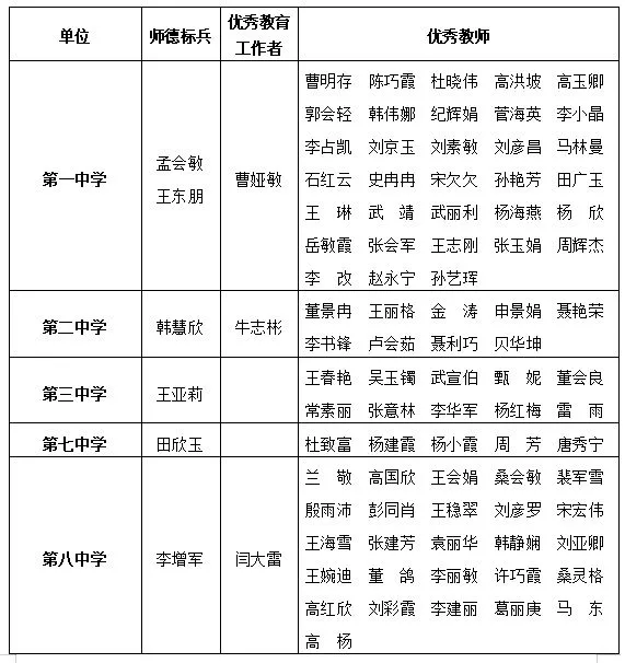
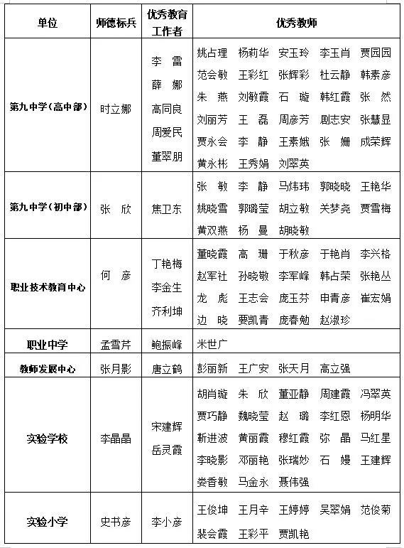
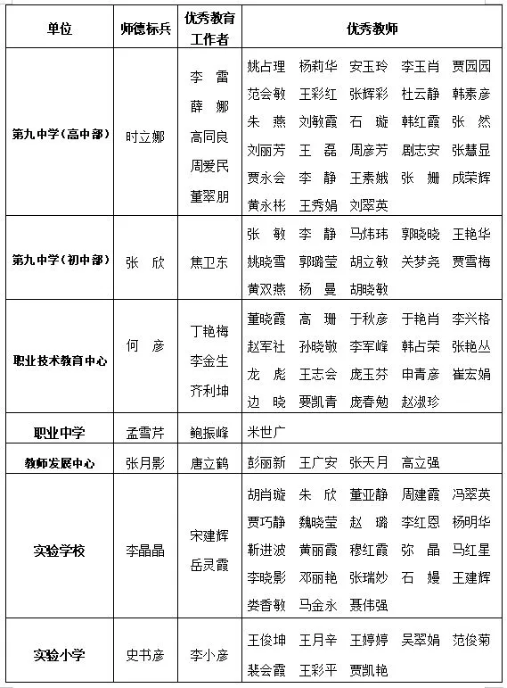
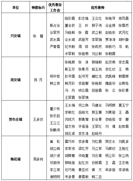
藁城区2023-2024学年度
师德标兵、优秀教育工作者、优秀教师名单





藁城区2023-2024学年度
优秀班主任、优秀德育工作者名单




